原文地址 https://blog.csdn.net/m0_51260564/article/details/127210111
双击所需网关即可进行抓包;


上图中所显示的信息从上到下分布在 3 个面板中,每个面板包含的信息含义如下:
在 Packet Details 面板中:






点击 捕获 --> 选项,取消勾选 “在所有接口上使用混杂模式”,选择自己需要的网卡,例如 WLAN,点击确定即可;进行此步骤的操作是为了方便后面的抓包分析,排除干扰项,此步骤可以根据自己需要选择做或者不做

ARP (Address Resolution Protocol)协议,即地址解析协议。该协议的功能就是将 IP 地址解析成 MAC 地址。
首先在 Wireshark 中进行过滤器 arp 筛选;

然后在 cmd 中,使用 ping 命令,ping 一个 ip 地址,建议 ping 同一局域网下的 ip ,这里就 ping www.douyin.com ,如下:

Wireshark 中 arp 协议的解析:




互联网协议 IP 是 Internet Protocol 的缩写,中文缩写为 “网协”。IP 协议是位于 OSI 模型中第三层的协议,其主要目的就是使得网络间能够互联通信。前面介绍了 ARP 协议, 该协议用在第二层处理单一网络中的通信。与其类似,第三层则负责跨网络通信的地址。在这层上工作的不止一个协议,但是最普遍的就是互联网协议 (IP)。
首先在 Wireshark 中启动抓包;捕获 IP 协议包的方法有多种,打开一个网页,或者使用 ping 命令,这里依旧 ping www.douyin.com 如下所示:

在 Wireshark 中已经捕获到了很多包,我们使用过滤器输入 ip.addr == 112.19.197.277 进行筛选即可;

ip 协议抓包分析

其中 Internet Control Message Protocol 表示 ICMP 协议包信息。


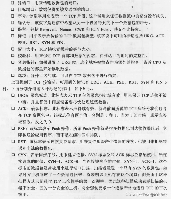
TCP (Transmission Control Protocol,传输控制协议)是一种面向连接的、可靠的、基于 P 的传输层协议。它的主要目的是为数据提供可靠的端到端传输。TCP 在 RFC793 中定义,在 OSI 模型中的第四层工作。它能够处理数据的顺序和错误恢复,并且最终保证数据能够到达其应到达的地方。但是,该协议的过程比较复杂。
TCP 是面向连接的通信协议。在通信过程中,通过三次握手建立连接。通信结束后, 还需要断开连接。如果在发送数据包时,没有被正确发送到目的地,将会重新发送数据包。
TCP 三次握手

1.第一次握手
第一次握手建立连接时,客户端向服务器发送 SYN 报文(Seq=x,SYN=1),并进入 SYN_SENT 状态, 等待服务器确认。
(1)服务器收到了客户端的请求,向客户端回复一个确认信息 (Ack=x+1)。
(2)服务器再向客户端发送一个 SYN 包 (Seq=y)建立连接的请求,此时服务器进入 SYN_RECV 状态。
3.第三次握手
第三次握手客户端收到服务器的回复 (SYN+ACK 报文)。此时,客户端也要向服务器发送确认包(ACK)。此包发送完毕客户端和服务器进入 ESTABLISHED 状态,完成三次握手。此时就可以进行数据传输了。
TCP 四次挥手

进行抓包,首先启动 Wireshark,如果此时没捕获到任何数据包,可以在浏览器上访问一个网站页面。如进入百度首页,点击新闻,打开页面,然后再关闭页面。Wireshark 中此时会得到很多数据,利用过滤器输入 http 过滤。

选中一个 http 记录,右键—> 追踪—>tcp 流,即可看到一个完整的 tcp 三次握手。

完整的 TCP 三次握手如下:

TCP 协议抓包包分析:


第二次与第三次握手字段与第一次基本相同,主要是 Ack 与 Seq 的值




TCP 的四次挥手与三次握手分析过程进本相同,可以通过过滤器 tcp.flags.fin==1 寻找挥手数据包如下:

查看端口号有来有回的数据包,之后通过过滤器 tcp.port==50788 筛选出完整的四次挥手过程。

UDP 是 User Datagram Protocol (用户数据报协议)的简称。它是 OSI 七层模型中一种无连接的传输层协议, 提供面向事务的简单的不可靠信息传送服务。
UDP 协议就是一种无连接的协议。该协议用来支撑那些需要在计算机之间传输数据的网络应用,包括网络视频会议系统在内的众多客户 / 服务器模式的网络应用。
UDP 协议的主要作用就是将网络数据流量压缩成数据包的形式。一个典型的数据包就是一个二进制数据的传输单位。每一个数据包的前 8 字节用来包含包头信息,剩余字节则用来包含具体的传输数据。
进行抓包,启动 Wireshark,登录 qq 程序,或者其他方法都可以可以捕获到许多 UDP 包,通过过滤器输入 udp 进行过滤即可,分析如下:


ICMP (Internet Control Message Protocol,网际报文控制协议)是 Internet 协议族的核心协议之一,它主要用在网络计算机的操作系统中发送出错信息。例如,提示请求的服务不可用、主机或者路由不可达。ICMP 协议依靠 IP 协议来完成其任务,通常也是 P 协议的一个集成部分。ICMP 协议和 TCP 或 UDP 协议的目的不同,它一般不用来在端系统之间传送数据。它通常不被用户网络程序直接使用,或者是像 Ping 和 tracert 这样的诊断程序。
进行抓包,启动 Wireshark,通过 cmd 命令 ping 一个 ip,如 ping www.douyin.com。

回到 Wireshark 中利用过滤器输入 icmp 进行筛选即可,分析如下:




本文转载于:https://blog.csdn.net/m0_51260564/article/details/127210111
本文作者:sea-whales
本文链接:
版权声明:本博客所有文章除特别声明外,均采用 BY-NC-SA 许可协议。转载请注明出处!